MOSFET commonly used three major roles are amplification circuits, constant current output and switching conduction.
1, amplification circuit
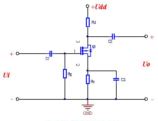
MOSFET has a high input impedance, low noise and other characteristics, therefore, it is usually used as a multi-stage amplification of the current input stage, as with the transistor, according to the input and output circuits of the common end of the choice of different, can be divided into three states of the discharge circuit of the MOSFET, respectively, the common source, public leakage and common gate. The following figure shows a MOSFET common source amplification circuit, in which Rg is the gate resistor, the Rs voltage drop is added to the gate; Rd is the drain resistor, the drain current is converted to the drain voltage, affecting the amplification multiplier Au; Rs is the source resistor, providing a bias voltage for the gate; C3 is the bypass capacitor, eliminating the attenuation of the AC signal by Rs.
2, the current source circuit
Constant current source is widely used in metrological testing, as shown in the figure below, it is mainly composed of MOSFET constant current source circuit, which can be used as a magneto-electric meter tuning scale process. Since the MOSFET is a voltage-type control device, its gate almost does not take current, the input impedance is very high. If a large constant current output is desired to improve accuracy, a combination of reference source and comparator can be used to obtain the desired effect.

3, the switching circuit
The most important role of MOSFET is the switching role. Switching, most of the various electronic load control, switching power supply switching, etc. The most significant feature of the MOS tube is the switching characteristics of good, for NMOS, Vgs is greater than a certain value will conduct, applicable to the case of the source grounded, that is, the so-called low-end drive, as long as the gate voltage of 4V or 10V can be. For PMOS, on the other hand, Vgs less than a certain value will conduct, which applies to the case when the source is grounded to VCC, i.e., high end drive. Although PMOS can easily be used as a high end driver, NMOS is usually used in high end drivers due to high on-resistance, high price, and few replacement types.
In addition to the three main roles mentioned above, MOSFETs can also be used as variable resistors to realize voltage-controlled resistors, and also have many applications.
